文章来源:Eason张UED(id:EasonZhangUED) 作者:木木叶
原文链接:阿里设计师出品:B端产品UX文案扫盲
本文主要面向B类业务、简体中文语境,提供实操性指南;行业内约定俗成的常用语请继续沿用,可以不依照这里的建议;本文所指的文案不包含营销推广类文案。
原则
帮助用户高效操作
站在产品官方的角度来传达信息,表达上要官方、正式;
以帮助用户高效地使用产品、完成工作为核心目标,据此来组织内容和语言。

一致性
描述同一个事物和同样动作的词汇保持统一;
上下文的语法、语种、语序保持统一;
表述角色一致,不要在同一个句式中混用「你」和「我」。

提示:本指南中无法涵盖在业务中可能遇到的全部场景/文案,可以通过一致性的原则选择扩充文案。
例如在 TechUI 页面模板的列表中,点击后到详情内容的操作字段的选择上,因为目前已有的是「查看全部」、「加载更多」这些文案,所以选择使用「查看详情」这一同类短语。
内容完整、语言精简
B 类产品通常有一定的学习成本,但阅读冗长的文案会消耗用户大量的精力,因此需要在保证内容完整性的同时,采用精练的语言。
避免不够完整明确的表达。

避免累赘的词句、意思重复的用词。


用词专业、精准
需要充分了解用户背景,采用专业度适当、精练准确的词语来高效地传达信息,提高用户理解的效率。
避免对目标用户来说过于专业难懂的词语;
避免使用错别字、口语、夸大的用词、含糊的比喻、网络流行语。

语气友好、正面
B 类产品需要表现「有温度」的专业形象,而不是浮躁、冰冷、苛刻的态度。
避免使用过于极端、绝对、夸张的表述。

避免强迫用户、责怪用户的语气。

避免否定视角、采用积极的表达方式。

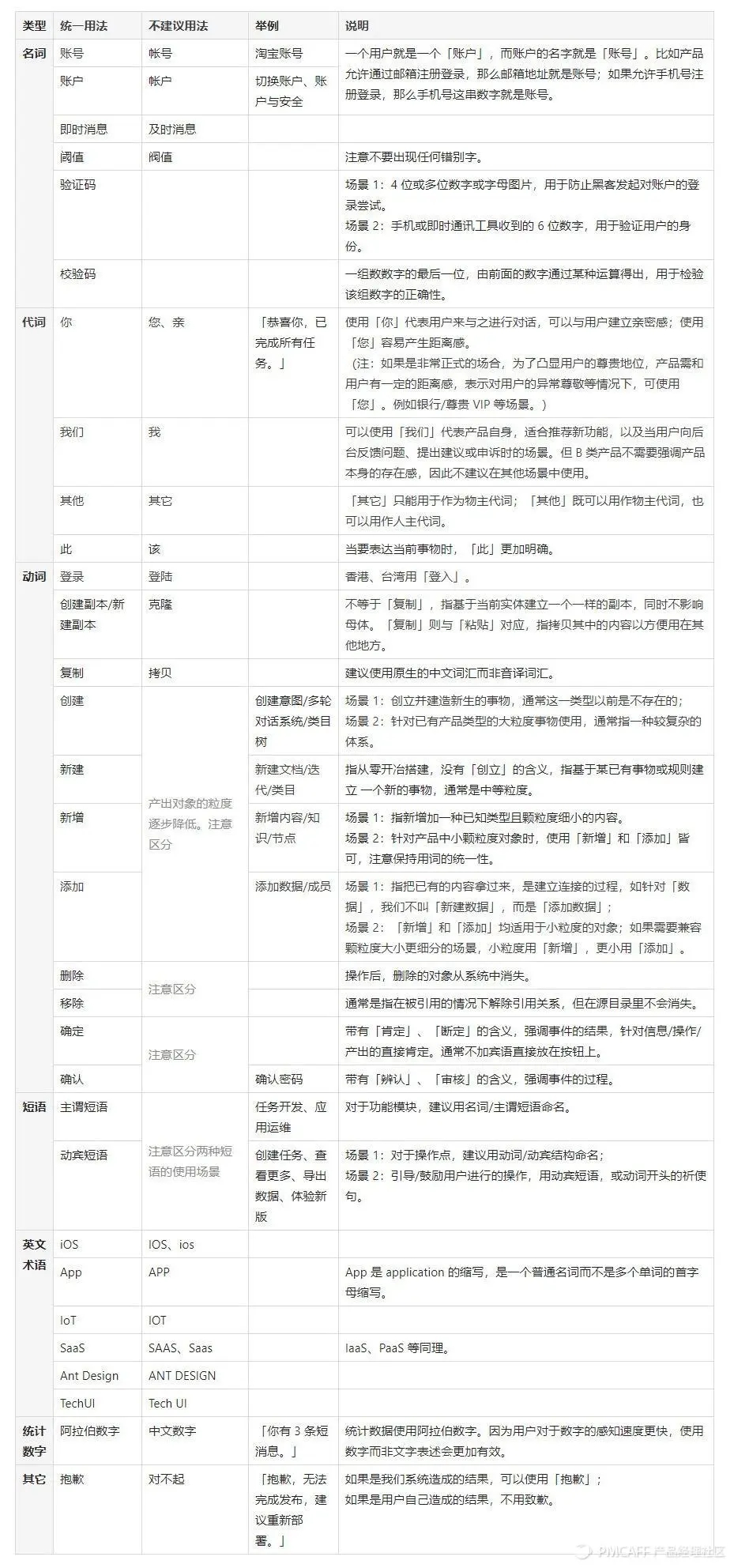
词表
说明:这里列举了通用的,且需要与类似词语有所区分的容易写错/混淆的词汇和短语。

格式
段落
首行不空格,段与段之间空一行。
空格
英文与非标点的中文之间需要有一个空格;
数字与非标点的中文之间需要有一个空格;
数字与单位之间需要有一个空格;
中文标点与其他字符间不加空格;
百分比数字与百分号之间不加空格(如「56%」)。
标点
只有中文或中英文混排中,使用中文全角标点;
中英文混排中如果出现整句英文,则在这句英文中使用英文/半角标点;
具体使用请参考 1995 年中国标准出版社出版的《标点符号用法》

文案类型
为便于查阅和参考,这里按常用的具体场景,阐述统一的原则在场景中的应用和正反案例。使用中请举一反三。
系统通知
系统通知是各类产品的基础功能,目的是从产品的角度向用户传达信息并进行必要的处理。
阐述角度:以产品的视角陈述,精准、实时地告知用户客观信息,让用户及时了解情况。

通用句式:「情况陈述 + 相关操作(可选)」。
如果需要用户针对通知的信息尽快进行某些操作,需要提供相关引导。

主动语态:使用简洁流畅的主动语态,少用被动语态。

帮助/提示
帮助/提示指的是内嵌在产品界面的信息,用来帮助用户理解产品、消除疑虑、合理操作。
这里的帮助不同于帮助中心或帮助文档,后者通常是通过单独的网站或一系列网页,系统地阐述产品功能、定价、操作步骤、常见问题等,帮助用户购买和操作的内容。
阐述角度:让用户高效地理解当前的情况、了解产品功能、完成当下的任务。

逐条表述:当内容较多时,建议按内容逻辑分段分条目来陈述,建议一组不超过 5 条,每条不超过 3 行。

操作引导
操作引导用于指导和推动用户执行某些操作,常用于新手用户的初始化、空状态、新功能引导等场景。
阐述角度:从用户角度出发,关注点是用户能用产品做什么、收获什么,从而引导用户进行相应操作。
通用句式:「目的或重要性(可选)+ 具体操作」。
当我们希望用户执行一个动作时,要专注于用户能得到什么以及用户的感受,因此在操作前告知用户其目的或重要性,能促进用户更愿意去做。

动词开头:使用动词开头的祈使句或动宾短语。

避免方向性词语:明确指出具体的功能/组件,而不是表意不够精准的方向性词语,如错误案例「在屏幕顶部」。

控制步骤数:分步引导控制在 3~5 步,移动端每屏每次展示 1 步;根据实际的用户需要,如果内容比较复杂,建议使用视频、帮助文档等其他模式。
控制字数:每条引导的字数不宜过多,否则会让产品看起来比实际上更难操作,建议不超出 3 行。
操作反馈
操作反馈是指产品对用户的行为作出的即时响应。
阐述角度:对于完成的操作,即时性地告知用户结果;对于有风险的操作,先告知用户风险,再请用户确认。

二次确认句式:对于风险较大的操作,需要用户进行二次确认,句式为「操作风险 + 给出建议(可选)+ 是否执行」。
建议对应的按钮使用具体动词或词组,而不是直接使用通用的「确定」、「OK」、「是」。

用词精准:虽然「友好、正面」是原则之一,但用作提醒、警示的反馈中,要将问题直接通知用户,无需刻意隐晦。

报错信息
报错信息与操作反馈、系统通知有交集,是在用户行为、系统运行、网络问题等因素引发问题后,通知用户并指导如何处理。
阐述角度:引起用户关注,让其快速了解出错情况,并专注于解决问题。

通用句式:「表达歉意(产品/系统原因时)+ 问题阐述 + 操作指导(推荐提供)」。
如果具体的出错原因对于目标用户容易理解、对接下来的操作有帮助,则明确告知用户,反之则概括性说明出错原因即可。
面向商家的后台产品:

面向开发者的工具产品:

态度友好:当出错的时候,尤其需要多给用户支持与鼓励,不要责怪用户。

场景指南
前面介绍的是文案「怎么说」,这里根据 B 类产品中的主要操作场景,来简要介绍「说什么」,即文案较复杂时如何对多种类型进行组合。

内容来自:PMCAFF,作者:木木叶
https://mp.weixin.qq.com/s/58f12ia2iFRTOXJitQIO2w
HAO-AD

