文章来源:黑眼豆豆写字的地方(id:heiyandoudou2016) 作者:黑眼豆豆写字的地方
原文链接:13000字,谈谈我对视频号的思考
前有微信、微博老牌霸主,后有抖音、快手、B站等群雄逐鹿,随着众多社交媒体平台的崛起,许多品牌的营销动作也开始向这些平台迁移。
本文主要讨论以下几个问题:
1. 思考微信为什么要做视频号?
2. 思考视频号和公众号、朋友圈、时刻视频及story差异;
3. 视频号有哪些机会和优势?可能的打法?阶段性规划;
4. 视频号和抖音、快手的区别,以及为何选择6:7尺寸,不选择抖音单列全屏设计?
5. 拆解视频号过去的动作;
6. 视频号当前存在的问题?
7. 视频号可能的解法;

微信为什么做视频号?
关于微信为什么做视频号,之前看过不少文章也和朋友交流过。
有人说是因为抖快短视频抢占用户大量的时间,微信的时长被抢走了,希望视频号来抢占时长,对抗抖快;
也有人说微信早期集中在图文内容,短视频有所欠缺,现在想要补齐短视频版块;
还有人说是因为被张小龙寄予厚望的「时刻视频」彻底失败,不得已寻求新的入口和平台,承载短视频;
甚至还有人说腾讯投入大量资源的微视丝毫没有看到追上抖快的迹象,只能靠微信出马,在短视频赛道上继续抢占市场。
个人认为这些都是正确的现象,但不是最本质的原因。
微信团队一直很克制,解决的永远用户本身的需求,对用户提供什么价值是微信一切出发点。
那思考:
微信是什么?
微信在解决什么问题,微信过去9年一直在帮人们解决什么问题?
微信做视频号,是不是在现阶段更好的帮助微信它一直在解决的事情?
腾讯早期最核心两个能力「流量」和「资本」;流量指的是“社交流量”,拥有源源不断的流量池,而不是像其他公司需要外部买流量。
互联网时代社交成为用户留存的“护城河”,有用户就意味着流量。未来整个中国互联网的私域流量可能都在腾讯手上。
对于腾讯来说,微视能否做成是次要的,短视频是非常宽的赛道,天花板高,有重要的战略意义和很好的商业前景。
如果短视频能和社交结合,发挥出社交优势才是绝对的核心。
如果抖音、快手目前有丝毫做起来熟人社交的倾向,腾讯可就绝不只是现在的几十亿只砸在微视里。

(尽管抖音、快手一直在尝试随拍、日记、story、朋友等一系列社交功能,每天疯狂给你推荐好友推荐,宁可试错,也不愿错过。)
腾讯安家立命的在于社交关系链,微信最早说是一个通讯工具,但是其实在「构建以QQ、通讯录为基础的社交关系链」。
回顾微信从诞生到现在做的几件事情:
第一:建立通讯录好友关系;
第二:建立组织关系;
第三:建立关注关系;
那对应的代表的产品分别是好友(朋友圈)、群、公众号;
目前视频号算是第四个,构建微信账号体系。
尽管公众号使创作者和用户某种程度上建立订阅关系,创作者只需要解决的内容和用户之间的双向匹配,但创作者和用户之间的关系是比较弱的。
而视频号需要解决的用户和创作者之间的连接,以及如何围绕着“创作者-内容-用户”构建一个生态循环,并让它健康地运转起来。
一个是弱关系,一个是强关系。
那微信如今做视频号,最本源的目标就是继承了微信过去9年一直在做的事情,围绕这个出发点思考视频号的价值是什么?
个人认为主要分三方面
对生产者的价值:视频号是一个人人可以记录和创作的平台,和朋友圈封闭社交相比,视频号可以拓圈,传播效率高,在微信生态内获得更好的曝光,形成扩大社交圈的个人「社交名片」;
对消费者的价值:基于社交关系链,相比过去千人千面的算法推荐,基于微信社交关系链推荐分发方式,通过好友之间的互相推荐来扩大短视频内容的选择范围,带来的是一种新的「消费体验」。
视频号对微信的价值:大量的用户基础,强大的社交关系链,连接超12亿微信月活用户,持续与用户保持互动,维护和持续活跃已有关系链,并帮助用户建立、拓展新的关系链。
就像视频号团队说的:
“有了视频号之后,公众号、朋友圈不再是工具,而是生态,像生活中的水,电,气一样离不开。短视频+直播=最自然的表达方式。”
结论:视频号对微信的价值是“持续为了微信关系链的活跃,而做出应有的一些不同纬度的贡献”。

思考视频号和公众号、朋友圈、时刻视频及story的差异
此外,越来越多的品牌主会选择组合的方式做投放。其中66.4%的品牌会选择2~4个平台的合并投放,18.6%的广告主选择5~7个平台。
以快消行业为例,像母婴育儿、食品饮料和美妆日化,都用的是组合方式。
1.视频号和公众号的差异,个人认为主要是「生产门槛」和「内容」上的差异。
视频号是一个人人可以记录和创作的平台,公众号门槛更高,让每个人天天写文章是几乎不可能的事情。
之前也和快手PM交流过,他认为人类学会说话、写字、画画需要长时间的训练,从二维图像中还原三维信息也需要训练。而人对于视频的「感知」是更加自然的,点击拍摄按钮也是更容易的。
而且对于十亿人来说,让每个人发文字是不容易的,但是发照片是每个人都可以做到的。视频的生产和成本相比图文更低。
另外公众号过去主要集中在图文内容,而视频号更侧重在短视频内容领域。
2.视频号和朋友圈的差异,此前自己也思考很久,同样是人人可以创作的载体,都是独立创作的个体,区别在哪?什么样的内容会发布在视频号,什么样的内容会发布在朋友圈?
从关系链上:朋友圈对应的是好友关系链,属于封闭社交;视频号对应的是全开放关系链。个人认为这是视频号和朋友圈在关系链维度上的差异。(QQ空间和小世界的关系类似)
从生产者角度:朋友圈应该是没有质量和好坏就可以发,视频号应该是要有一定门槛;一个强关系一个弱关系。
朋友圈本身不能承载娱乐,或者娱乐不强,因为是强关系。我们看朋友圈不是因为内容,而是基于社交关系,基于人本身。
(打个比方,视频号和朋友圈的差异类似抖音/快手和朋友圈的差异,对于抖快上的KOL而言,他们既有自己的朋友圈,又有属于自己的粉丝账号;)
从消费者角度:视频号消费视频内容不局限是朋友圈的日常记录,通过好友之间的互相推荐来扩大短视频内容的选择范围。
3.18年「时刻视频」失败,个人认为很大程度能看到你的视频就是你的好友,验证完之后没有对关系链的持续活跃给予更多的帮助。
「时刻视频」更偏社交,但是没有拓圈,没有拓展你好友之外的社交关系,本质上还是消耗已有社交关系。
视频号相比时刻视频,最大的差异是可以拓圈,突破朋友圈限制,实现公开传播。
另外国内所有「story」模式都面临共同的问题,「普通用户生产的内容趣味性不高,内容缺乏可看性,难以获得非亲密用户的积极反馈」。
关于story的思考,后续单独写一篇,本文不再展开。

视频号的未来
1.视频号有哪些机会和优势?
如果单从用户量与时长角度,抖音和快手在短视频内容平台领域已经占据绝对优势。
低门槛创作工具、快速的机器审核效率、精准的推荐算法,背后是一整套工业化生产体系,使得抖快在供给端、运营端、用户端已经建立强大的规模优势、算法优势。
短期内,国内很难出现与抖快抗衡的第三款短视频应用。
其他竞争者如果想要挤进短视频赛道,要么从下往上仰攻,要么战斗力超强,要么资源投入巨大,否则在短视频赛道上难以突围。
而进入互联网下半场,不是靠某个奇招或者一个idea一招制敌,比的是「效率」、「工业体系」之战,这个往往被大部分人所忽视。
但抖音、快手面对的是拥有12亿月活的微信,而且是靠社交关系链起家的微信,那又是另一个话题了。
那思考:
微信做视频号有哪些机会?
阶段性规划大体可分为哪几步?
视频号和朋友圈的差异是什么?
1.微信做视频号存在机会
内部机会:
1)社交关系链:得天独厚的社交优势,比抖音、快手更强大的「熟人社交关系链」,有望形成一个熟人-半熟人到陌生人的「全公开的社交网络」、以及构建一个「全关系链的内容社区」。
2)独特的推荐分发机制:「社交圈层推荐」与「个性化推荐」并重,基于熟人社交+算法推荐的全新分发模式;
3)公众号加成:公众号为视频号推荐算法提供底层数据支持及提供早期内容供给问题;
总结:「社交基因」+「社交圈层推荐&个性化推荐」+「全公开的社交网络」。
那具体展开,社交关系本文不重点赘述,重点讨论推荐分发机制和公众号。
推荐分发机制:
随着内容量的增加及技术的升级不断变化,内容分发方式、信息分发方式也在不断变化。
从最早以新浪为代表的信息门户,到百度为代表搜索引擎、到以微博为代表基于社交媒体分发、再到以抖快为代表个性化算法推荐,被发挥到淋漓极致。
算法推荐好处在于推荐的多样性和个性化,增加了用户的在线时长,运用得好的话,能够极大地增加用户的黏性。
但算法推荐带来的弊端也很明显,限制用户的选择。对于用户来说,产生的影响可能会有两种:第一种,是沉迷上瘾,时间空洞;第二种就是大家常说的「信息茧房」。
而短视频内容生态里,推荐算法为用户营造的信息茧房效应则会加剧短视频内容垂类分化,最终整个短视频平台会形成高度同质化的价值取向。
所以抖音早期火的都是颜值类小哥哥小姐姐,抖快出现了什么话题容易上热门,大家就争相模仿同类视频,长期下来导致「审美疲劳」。
张小龙一直非常坚信社交推荐对于内容分发的价值,他相信通过社交推荐来获取信息是最符合人性的,因为在现实里面,大部分情况都是听到周边的人的推荐而获得的。
如果说「看一看」本质是基于社交推荐,通过好友之间的互相推荐来扩大人的选择范围;那视频号本质其实也是基于社交推荐,通过好友互相推荐来扩大短视频内容的选择范围,并进一步加强社交推荐的价值。
和过去被动地接收内容,靠算法投喂相比,视频号在利用算法实现个性化推荐来提高内容流通效率同时,通过社交推荐,确保特定圈层口味的一致性,用社交推荐弥补算法推荐的不足。
微信公众号:
微信除了是一款即时通讯工具,也是媒体信息发布平台。2012 年,微信公众号正式上线。据统计,截至 2019 年 Q1,微信公众号数量已超过 3000 万。
视频号早期在解决内容供给的问题时,受益于众多公众号创作者尝试向视频号转变,使得视频号早期生产者大部分都是微信公众号的主体,使其渡过早期内容生产瓶颈。
另外公众号为视频号推荐算法提供底层数据。
公众号平台经过 8 年时间发展,已经聚集丰富的内容垂类,包括资讯、娱乐、情感、搞笑趣闻、教育、科技、财经、时尚等领域,细分内容垂类的背后则是各用户圈层兴趣喜好。
外部机会:
1.抖快——内容垂类发展分化
抖音:头部精品内容占据大部分流量,导致内容生态贫富差距大;
快手:底层价值观和去中心化的分发体系,强化了快手的社交属性,导致人设高于内容,形成了较高壁垒的内容社区,不利于用户内容的进一步扩展;
根据智氪研究院的数据显示,2019 年 5 月快手和抖音的用户重合度达到 47%。目前抖音与快手均是娱乐属性很重的社区,以抖音为例,搞笑、网红帅哥、明星、网红美女等垂类备 受其平台用户喜爱,摄影教学、职场教育、办公软件、知识资讯类则发展缓慢。

另外几乎所有MCN 机构签约 KOL 是以商业化为目的,如果KOL获取的流量无法覆盖投入的运营成本,ROI为负,相应的 KOL 则会被淘汰,机构也会被淘汰。
所以,MCN 机构往往会签约强势垂类的 KOL,从而提高上热门的概率以及更高效的获取流量,最终还是为了变现。
这就是为什么抖音热门推荐大部分都是搞笑、网红美女、明星、帅哥、美女、汽车等热门垂类,其他垂类没有得到足够好的发展。
而抖快无法覆盖的内容垂类,同样也具有内容消费的价值。
2.UGC尚未真正崛起
关于短视频价值及信息普惠,宿华和张楠此前都公开表达过看法:
“相比文字图片,短视频形态更具普惠性,降低了信息交流分享的门槛,不用识字不用形成观点,有智能手机就可以随手拍,真正实现了全民参与的可能性。”——宿华
“抖音其实是一个工具,它是一个帮助用户传递信息的工具。短视频和抖音带来的,是视频创作、分发门槛的大幅度降低,是信息的更快流动和连接,是一种信息普惠的价值。”—张楠
从宿华和张楠的演讲中,可以看出抖音和快手的野心不仅仅单纯只做内容消费平台,都想要取代手机上的硬件,成为信息记录、存储、传递的基础工具,这是更加底层和普适的刚需。
而即时通讯和社交是比内容消费更加普适和底层的刚需,如果「即时通讯」+「社交」+「信息记录、存储、传递」想结合,将具备超强的网络效应和规模效应。
抖音6亿dau,但是愿意持续发布视频的生产者并不多,微信的价值观是让「每一个个体都有自己的品牌」,低门槛的视频号适合所有人。
想象一下如果微信10亿用户的,都愿意公开分享和记录创作,10亿个创作者,那又是一番怎样的景象?
短视频到今天也不过四五年时间,未来还会有非常大的发展潜力。
比如因为工具的原因,UGC还没有真正起来,一旦UGC开始真正崛起,将变成世界最大的短视频社交网络平台。
2.视频号阶段性规划大体可分为哪几步?
那回归到业务本身,不同业务不同阶段有着不同的打法,那个人认为目前视频号的规划主要有两块:
第一阶段:解决消费问题,提升用户消费意愿;
第二阶段:在解决用户消费意愿基础上,提高普通用户生产意愿,形成生产、消费正循环。

视频号和抖音、快手的区别,以及视频号为何偏偏选择6:7尺寸?
当然,大部分来豆瓣小组的人,并不想像沉默组那样一言不发。不要小瞧当代青年的活力,他们在豆瓣小组非常活跃,27 个类别下的热门小组在一个月内能产生几千万的帖子。
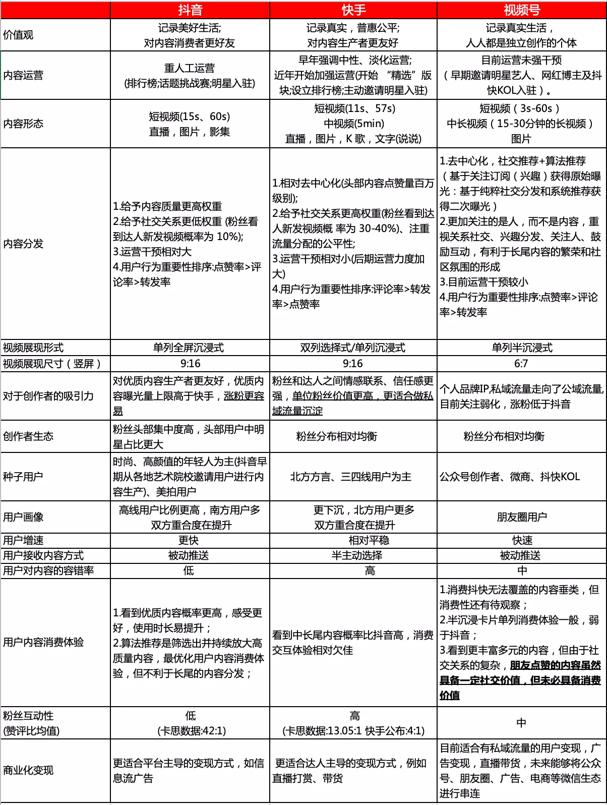
1. 产品定位&价值观差异:
记录生活VS记录美好生活VS记录真实生活
优质内容VS强调公平普惠VS让每一个个体都有自己品牌
slogan往往是公司产品价值观导向的体现,首先简单介绍下抖音、快手slogan;
快手的slogan经历了“记录世界记录你”到“看见每一种生活”再到“拥抱每一种生活”进化;抖音的slogan经历了“让崇拜从这里开始”向“记录美好生活”转变;视频号的slogan是“记录真实生活”。

(抖音、快手、视频号slogan演变)
抖快两个产品的核心差异,最主要是因为两者【底层价值观】和【产品定位】的不同。
宿华曾谈到他认为快手最重要的是记录,通过普通人的视角,去记录生活中的方方面面。其次就是普惠。
普惠就是让所有人都有同样能力留下自己的记录。不会因为他高矮胖瘦、穷富美丑来做判断,希望能给用户平等的对待。
由于价值观、产品定位的不同,决定了在产品顶层设计:产品的价值(服务于用户什么需求),和价值观(产品设计、内容分发策略、运营策略)、功能设计(一切设计的出发点是产品的底层价值观)、内容分发模式、商业化模式等呈现不同的发展路径和差异。
一个强调“美好”vs 一个强调“真实”,造成了两者「内容分发算法逻辑」的差异、「产品形态的差异」、「社区运营理念」的差异;
一个重内容质量,一个强调普惠公平;一个重运营,一个轻运营,一个选择单列上下滑沉浸式,一个选择双列瀑布流;
这些差异又造就了抖音和快手不同的「社区内容生态」、「不同的创作者生态」、「不同的用户心智及归属感」、「不同的直播生态」局面。
总结:
抖音侧重“美好”,相比快手的重视人,抖音更重视内容。
抖音筛选出并持续放大高质量内容,适配的产品形态是单列全屏沉浸式,优化用户内容消费体验,导致用户和时长的高增长。
内容分发机制有利优质内容和有能力的头部内容创作者,社区流量分布呈现相对中心化特点。
容错性低,对消费者更友好。
抖音更侧重内容与人的连接, 社交属性相对弱,属性偏向流量公域可控的平台。
快手强调真实和普惠,去中心化,内容分发目的让每个人都能被看到,降低了用户的创作心理门槛,对生产者更友好;
适配的产品形态是双列选择式,半主动获取,容错率高,且引入“基尼系数”概念对流量分配进行调控,适合长尾内容。
快手更重视人与人之间的连接,社交属性更强。但平台可控的公域流量不多,更适合做私域流量沉淀。
那回看视频号的slogan是“记录真实生活”,更倾向于「生活沉淀」,用图片or视频的形式去记录自己的生活,有点偏向快手最早期的口号。
微信一贯坚持「让每一个个体都有自己品牌」的价值观,视频号会更加注重原创的、个性化的、个体的价值内容,是去中心化和更低门槛的。
相比抖音和快手算法优势,视频号的核心优势是基于熟人社交+算法的推荐机制,用社交推荐弥补算法推荐的不足,构建一个全新的内容生态。
关于抖音、快手、视频号的差异,我用表格大概整理了一下

(部分数据资料来自东方证券)
2.思考抖音快手都选择9:16尺寸,为什么视频号选择6:7尺寸?
上面提到的抖快视频号的价值观差异,那这些差异是如何在产品形态上体现的呢?
抖音、快手竖屏视频均采用宽高比9:16的设计,这样的视频满屏,无黑边,兼容性好,同时消费体验最佳。
而视频号竖屏尺寸是比例6:7,这样设计导致的后果就是如果视频小于6:7尺寸,上下以黑色背景填充,大于这个比例上下会被裁掉。
对于抖快的KOL而言,如果想在视频号上发布视频,要么视频被裁减,要么重新剪辑,但又会增加发布门槛,那视频号为什么设计成目前大卡片单列交互?
尝试拆解背后涉及的逻辑:回到文章开头,微信做视频号的目的原因,还是围绕「社交关系链」去思考。
那我认为主要有两个原因:
1)帮助用户消费视频同时,增强关系链,建立社交关系的用户心智;
视频号6:7的尺寸,相比抖快,视频的屏幕较小,视频的上下留白界面更兼顾视频与文字。
用户第一眼看到重点可能不仅仅是视频,可能是评论下方的某个认识的好友,弱化内容本身,想看看好友赞的内容是什么,培养用户的心智是想看看好友赞的内容是什么。
2)增加用户和创作者之间的互动连接
如果你仔细观察视频号和抖音、快手,最直观的感受就是除了视频内容,突出视频的标题、地理位置、视频的标签等信息,视频的信息更丰富。
而且有的视频,视频的标题和相关信息占了屏幕1/3,这样设计的目的尝试帮助用户和创作者建立关系,形成连接。

3.视频号为什么选择单列半沉浸式,而不选择抖音单列全屏设计?

(快手、抖音、视频号交互差异)
抖音是单列,全屏沉浸式上下滑无脑交互,有利于杀时间,提高用户时长。设计的目的就是为了将消费体验做到极致,重点打造“沉浸感”。
我不需要你主动找内容,我来帮你筛选筛选高质量的作品,你就好好看就行。
快手是双列设计,在交互上需要引导用户去点击,去关注,去评论,形成粉丝积累,然后再去反哺内容创作者,除了看内容之外,“引导评论”是快手最核心的互动行为了。
如果视频不喜欢,你再换一个选择自己喜欢的就行。
而视频号目前单列设计,又不像抖音全屏设计,又没有选择快手双列容错率高的设计,偏偏选择目前看起来不是很美观的半沉浸式?原因是什么?
首先视频号不会用抖音的内容打败抖音,也不会用快手化的方式超越快手,视频号从推出的那一刻就不是为了杀时间,而是基于社交关系链。
快手双列瀑布流虽然容错性高,但是视频号目前主要是社交推荐,用户在消费朋友点赞的内容可能后续并没有消费意愿,如果双列设计这种问题会更加明显,消费性更弱。
另外容错性高不只是只有快手双列一种形式,视频号核心是社交推荐,即使朋友点赞的内容不喜欢,但是因为是朋友推荐,只能说和朋友兴趣不一样,因为社交关系的存在,容错性也较高。

拆解视频号过去的动作
视频号核心用户分为两类人:内容生产者+内容消费者,当然用户可能随时切换,可能又是生产者,又是消费者;
不管是抖快,还是视频号,拆解内容社区产品要解决的事情主要是以下三件事:
1.生产者:持续帮助内容生产者生产出高质量的内容;
2.消费者:持续帮助内容消费者更高效获得适合自己的内容;
3.平台:让生产和消费形成连接:帮助内容生产者和内容消费者形成有效互动,形成更好的成就感,形成连接。
围绕上面三点,拆解视频号过去到现在做的事情
1.生产:生产解决的主要是生产工具和生产意愿的问题;如何降低用户发布门槛,需要低门槛的创作工具。
那回头看微信在生产侧一系列动作:收购vue,推出秒剪;(猜测:可能内部做了生产工具,做了一段时间,但是和抖快(剪映、快影)有差距,且差距不是一两个月能追上的, 通过收购vue比内部做收益要高)
2.消费:消费本质就是「开源」,在不打扰用户的情况下,尽可能让用户接触到视频号的机会;
快手当初做「story」面临的情况和Facebook、包括微信「动态视频」遇到的情况很像,主要是遇到了很大的消费问题,进而打击了生产,解决方案还是要让更多用户消费。
视频被消费前提,必须能被看见,要有入口,视频号在发现页第二个位置,仅次于「朋友圈」。
最近做了几个版本迭代,可分享到朋友圈、公众号,及聊天场景,都是让视频号可以被看到,在微信生态内获得更好的曝光,扩大传播效率。
包括近期加入了一系列有助于开放公域流量的的动作:公众号图文可以插入视频号动态卡片,朋友圈增加了话题标签,搜索时可以搜索到视频号,都是为了增强消费。
3.互动:内容消费者也是二次传播者。
把朋友点赞融入了传播的页面,可以看见朋友点赞的内容,你点赞的内容会被好友看见。另外视频内容也支持一键关注、点赞和收藏。
总结视频号过去做的事情:生产内容,消费内容,让生产者和消费者有效互动,再加二次传播。

视频号当前存在的问题
如果只看视频号的现状,从生产、消费、再到互动,每个环节都存在各种各样的问题。
但是我觉得最本质的问题「视频号还没有帮助用户形成使用的场景认知」,遇到最大的问题是消费问题。
下面具体阐述消费的一些问题:
1.视频号尚未帮助帮助用户形成使用的场景认知;
不像抖快都是独立APP,视频号目前还是微信「发现tab」里面的一个「入口」,虽然地位仅次于朋友圈;
为了解决用户消费的问题,微信也是放弃以往的克制,小红点、强提醒各种增强点击的交互设计,在视频号上体现愈发明显,但如果能解决用户的消费问题,在冷启动期间也无妨;
视频号在未形成自身价值和心智之前,流量直接来源与朋友圈,为了更好的让用户接触到视频号,视频号入口的样式,还有强提醒小红点和朋友圈设计,几乎一摸一样。

这样设计的背后,猜想是视频号团队利用朋友圈入口的社交消费场景和心智,传递到视频号上。
朋友圈是朋友发布新动态,入口会有强提醒;而视频号朋友赞过新的内容,在入口也有强提醒。
从大家时不时打开朋友圈,看看哪些朋友发动态了,到视频号,看看我的朋友刚刚看到什么视频,我也去看看的心智建立。
如果没有「视频号」三个字,大部分人都看不出两者任何差异,甚至哪天「视频号」和「朋友圈」位置切换一下,就更加有意思了。
虽然表面看视频号团队已经设计的非常巧妙,但是如果只靠入口和样式引导,把朋友圈用户的心智和使用迁移到视频号上,是远远不够的。
关于微信入口的思考,微信PM啃饼曾经说过:
微信内的入口有两类,一类是中心化的,一类是去中心化的。中心化的入口主要是发现tab中那些固定入口,去中心化的入口主要是指聊天和朋友圈中流动的消息以及公众号文章。
更深层的理解,入口可以分为两类,一类叫场所,一类叫场景。场所是一个位置,场景是有人有情景的场所。在发现中加一个固定入口,只是一个场所,并不能让用户使用起来,所以还不是场景。
要把场所变为场景,需要做好多事情,要有吸引力,要让用户来了还能再来,否则,它就只是一个来了又走的场所,甚至不如厕所。
微信里已经有一些成熟的场景了,比如公众号、聊天和朋友圈。拿一个场所去建设场景并不会比利用成熟场景更有优势。
那视频号目前看来,仍然是一个入口场所,还没建立用户持续使用的场景;
2. 朋友赞过的内容具备一定「社交价值」,但是朋友点赞内容并不一定有「消费价值」,或者消费价值很弱。
目前视频号未帮助帮助用户形成使用的场景认知是结果,那是什么原因导致的?
本质还是目前基于「社交推荐」带来的推荐内容不符合用户预期;
朋友赞过的内容具备一定社交价值,但是朋友点赞内容并不一定有「消费价值」,导致消费差,留存差,尤其是新用户的留存非常低。
在大胆一点,个人觉得「短视频社交其实不是熟人社交,不是因为我和你关系好,我才看你的东西,更偏兴趣」。
在这个维度下,基于知识图谱,内容本身,用户兴趣做的事情还很少。
视频号基于内容的探索和兴趣的分发,内容丰富之后,用户喜欢的不像是媒体平台头部为王,内容分散,用户的兴趣广泛,能不能吸引用户非常关注,需要推荐,内容的连接,整个生态的建设。
另外在思考视频号基于熟人社交分发和千人千面算法推荐之前,大家可以尝试在心里回答下面9大问题。
1. 你觉得朋友点赞是否重要?
2. 你是否会因为朋友点赞而进入视频号观看内容?
3. 如果会,进入视频号内朋友点赞的内容是否满足预期?
4. 推荐朋友点赞的视频,普遍是自己喜欢的吗?
5. 你真的很在乎你朋友喜欢什么视频吗?
6. 朋友点赞的视频,你每天关注的意愿有多强?
7. 有多少人因为看到朋友点赞的红点进入视频号,因为内容不喜欢,就离开视频号的?
8. 你看视频号主要是通过朋友圈分享还是自己主动点击视频号入口去浏览?
9. 你会有隐私压力吗?担心你的点赞被朋友看到吗?
视频号尽管是「社交推荐」+「个性化算法推荐」双重推荐方式,但目前重点在仍「社交推荐」,推荐朋友点赞的内容,真的是最有效,推荐是最适合用户的内容吗?
我个人觉得未必;
「微信严格上不算熟人社交,混杂了很多中弱关系(普通好友数可能超过五六百),一方面是微信社会关系的扩大,另一方面是扩大背后带来社会关系的复杂,而社交关系的复杂又带来社交推荐的难度」。
今年微信公开课,张小龙提到目前微信有5000好友已经超过100万人了,试想根据100个人好友推荐和基于5000人社交推荐,是完全不同的。
以我自己为例,我每次使用视频号消费体验很差,很难坚持浏览3个视频以上。
我随意下拉5-6个视频,有音乐的、有微商讲课的、有电影的、有搞笑搬运视频的、有生活小技巧的、有学习小技巧的,虽然视频类型很丰富,但是一次性全部展现,真的不感兴趣。
感觉就是随意推荐朋友点赞的内容,给我的感受就是杂乱,加上各种视频尺寸被遮挡,导致消费体验很差。
(另外大家可以仔细看看视频号,有多少视频是上下左右被黑屏遮挡的)
目前尚未了解视频号社交推荐逻辑是否会根据好友数量采取不同推荐策略,我猜想会有不同。
同时伴随社会关系的复杂,每个好友的兴趣又是相对分散,导致推荐的难度远远大于靠算法推荐。
朋友点赞推荐第一个视频很重要,抖、快针对冷启动推荐视频做了大量的A/B实验,这直接影响了用户的留存。目前视频号是没有解决好的。
无可否认社交推荐对于视频号的价值,视频号基于社交推荐,从0-2亿,足以证明社交推荐的价值,但是视频号如果想从2亿日活增长到4亿,依靠目前到社交推荐算法,个人觉得仍有很大挑战。

(张小龙6月底朋友圈公布视频号数据)
(由于缺少具体数据,将本应是定量的分析简化为了定性的判断)。
3.单列半沉浸式的消费体验弱于抖快
抖音6亿DAU,沉浸式的上下滑产品形态已经潜移默化影响了用户操作习惯,而一旦用户习惯想要改变是很困难的一件事。
而快手极速版,除了靠网赚模式外,凭借单列沉浸式的交互,DAU很快过亿,证明了单列从消费上更有效率。
既要照顾快手老用户的习惯,又要考虑新用户的体验,快手今年8.0近年来最大的改版,创新性的增加精选Tab,就是想在不破坏老用户浏览习惯同时,拓展新用户的浏览习惯。

在谈到抖音如何在产品体验上追求极致时,抖音张楠此前分享了4个关键要素「全屏高清、音乐、特效滤镜、个性化推荐」,在这四个方向追求极致做到最优,给了用户更棒的体验。
而围绕全屏设计,抖音团队将一模一样的短视频放在不同的尺寸去看,全屏效果无论是视觉冲击力,还是把用户拉进其中、让用户身临其境的感受上都是非常棒的。当时抖音团队做了很多盲测,同样得到了这个结论。
关于视频号单列的形态,之前也和视频号产品负责人交流过,视频号选择半沉浸式,牺牲用户全沉浸式的体验,突出封面标题,留下空间来突出创作者和评论。
是否是通过信息和关系链的透出,比抖音沉浸式更加关注人而不仅仅是内容,且有利于社区氛围形成,对方表示确实是这个原因。
但是从消费体验上看,除了缺乏沉浸感,基本的消费感也落于快手,而且从时长角度看,以我自己观察,视频号的内容时长普遍要高于抖快普通的15s视频,加上视频支持暂停功能,导致整个消费体验是不够顺畅的。
我觉得视频号现在最尴尬的问题是,既没有抖音单列全屏沉浸感带来的畅快,也没有快手双列容错性高,快手至少可以主动选择感兴趣的内容。
用户每次进入视频号内,当前可被消费的视频太少。
即使6:7 的尺寸,一屏幕可以承载1.5~2个视频内容,但单和快手双列一屏展示4个视频,容错性低于快手的双列。
4.基于社交推荐,个人点赞的压力,导致用户反馈可能会有偏置,另外互动行为低
一方面,由于点赞能被好友看见,出现很多在朋友圈经营、扮演着不同的社会角色,建立自己的人设,向外界传达自己的品味;
另一方面,担心隐私暴露的压力,原本喜欢看的视频,但是担心朋友看见,家人看见,不敢点赞,导致推荐质量带来的不精准;
人们本性上就不喜欢被动地暴露隐私。
个人猜测,由于关系链的露出,导致视频号互动率(评论、点赞)应该是明显低于抖音、快手的;
在快手、抖音,大家可以毫无压力的给美女、帅哥评论、留言,但是在视频号此类内容,熟人评论互动远远弱于抖快。
(举例:在抖快有大量的美女视频、但是在视频号上,这类内容很少看到,猜测还是朋友点赞的压力;)

(基于朋友点赞带来的问题)

视频号个人建议
1.生产
产品侧
生产工具:优化生产链路,提升生产体验和生产性能,提升各链路转化率(保证拍摄视频流畅、画质更清晰等),目前从视频号清晰度看,视频号和抖音快手仍有一定差距。
生产意愿 :提供操作简便、制作精美的模板,降低普通用户生产门槛,用户直接套用素材即可,(靠模版的原因是UGC最大痛点是用户自己拍出来不好看。)
生产侧工具能实现的效果大家都差不多,现在主要是满足年轻用户,针对年龄更大的用户拍摄能力(比如大妈很爱拍摄,但是缺产品)。
但是视频号当前的重点不在生产,而在消费,先通过优质的内容,留住用户,解决用户愿意消费的问题是当下重点。
2.消费
1)增加算法推荐和社交圈层推荐的能力
视频号在机器审核、视频理解、推荐系统、AB实验以及数据科学上有很多功课要补,关于如何去噪,如何快速构建一套底层迭代基建框架亟需解决。
另外生产需要跟消费耦合,互动,点赞、评论可以激励作者提升创作意愿。
一般内容社区算法推荐涉及到的过程包括:
a.理解内容:对内容进行抽象总结,提取关键词;
b.理解用户:刻画用户行为——点击/点赞/评论/分享/关注/不喜欢,探索用户意图;
c.将内容和用户进行匹配:拟合一个内容与用户匹配度的函数,设定一个目标,根据目标来匹配内容与用户。
那视频号核心在与社交推荐,除了考虑传统的算法推荐,还要重点探索基于社交关系链的兴趣社交圈层推荐,不仅仅是内容和用户的匹配,还有考虑好友和好友的兴趣匹配。
从视频号目前推荐能力来看,仍然是比较粗糙的推荐算法,将不同内容的视频,都一次性全部推荐给用户,难以消化,消费性太差。
是否可以尝试将「朋友点赞」+「推荐页视频」混合推荐,避免因朋友点赞的内容消费性差,结合推荐内容互相弥补?
另外基于短视频社交推荐,除了微信之外,没有其他家尝试过,还需要一定时间,但需要加速度。
「起跑不足的时候,更需要加速度」。
2)增强内容精选能力,探索其他品类,并精细化运营。
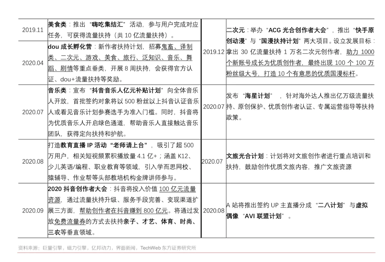
从抖音和快手发展的路径和策略看,重内容运营是所有追求用户时长增长的内容平台必须选择的道路,抖音从成立之初就重运营,快手经历了无运营(2013-2016)→轻运营(2017-2018)→加重运营(2019-2020)的阶段。
两者如今都在更深度的运营,包括头部内容&垂类内容运营、明星运营、KOL运营等。


从目前视频号推荐内容来看,运营策略和逻辑存在问题。
视频号先通过私域流量方式把用户吸引进来,如果朝着社交媒体化模式发展,需要做内容精选,往精品化发展,首先满足用户消费的意愿,现在明显存在流量导入,但是留不住用户的问题。
3)引导内容方向,加强运营干预
以UGC 内容为主的平台,在创作者和用户达到一定基数,单纯依靠算法是不够的。
而大部分内容生产者是追逐流量的,目前在视频号个人经常看到非原创内容:电影搬运、明星音乐演唱会集锦,各种名人语录,这些视频往往播放数还特别高。
这些内容在快手是严厉打击,轻者账号降权,重者封号。
虽然这类视频有一定消费价值,但是平台如果不干预,引导内容创作方向,整个社区会出现大量搬运获取流量的视频,不利于社区健康发展。
4)弱化朋友点赞的压力,增加推荐和关注权重;
因为目前进入视频号就是「朋友」点赞的页面,暂时不清楚「朋友点赞」留存和推荐关注的留存哪个更高,但从目前直观的体验,朋友点赞有社交价值,但不一定有消费价值。
可以弱化点赞的重行为,可以以轻形式,类似【有28个好友看过这个视频】、【有99位好友关注】该账号,这种轻社交压力,既能保证社交推荐,同时又能降低点赞的压力。


(视频号目前也在灰度,弱化朋友点赞设计)
左图不展示好友点赞头像 右图仍然展示
5)降低创作门槛、提升内容生产积极性
抖音的早期产品运营逻辑:
早期通过美拍邀请了一批kol,签约高颜值大V+强力的市场推广,吸引来第一波用户 →
以第一波用户为流量基础+官方挑战活动,吸引和挖掘更多具有创作能力的人来吃红利 →
以这些人的创作为脚本,实现脚本数量的大规模增长 →
足够多的脚本数量解决内容同质化带来的留存问题 →
高留存产生更多流量,进一步加强对内容创作者的吸引力,形成正向循环。
在这个逻辑中,高颜值大v、高品质脚本提供了内容的可看性;脚本化的玩法和足够好用的滤镜降低了用户的生产门槛,同时极大满足用户消费体验;
视频号的slogan是记录真实生活,但是目前从视频号内容看,真正愿意发布视频号的原创用户太少,后续促生产工作上,需要增强运营能力,引导创作者如何创作视频,提高积极性。
6)增加关注引导
个人猜测关注页的留存比推荐的留存高,应该引导关注。比如常见的feed卡片账号头像右侧添加关注按钮;尤其是新用户引导用户去关注优质的账号内容。
另外在关注页,把关注tab按照作者纬度聚合,按照亲密度从高到低排序,预期让用户在消费关注作者的同时,也能对作者账号产生更强烈的印象。
把精力集中在高价值作者身上,并且是否直接引入切换到同个作者自动播放控制。

(目前已经开始对关注的账号聚合展示了)
7)搜索/推荐优化;
视频号目前「搜索」在「推荐」里面,但是现在感觉只有一个入口,没有有用的功能,也没有培养用户心智。
快手的搜索经历了「内容消费」到强化「搜索认知」的定位转变;
19年线上搜索首页提供了热榜、banner和垂类频道的能力,补充快手中心化消费内容的产品场景,帮助用户能够在中心化广场有好的消费体验;
另外,快手19年在发现页里展现多个垂类频道,包括游戏、汽车、海外、短剧、运动和vlog等,满足不同用户的消费体验。

目前视频号还是处于早期阶段,可以考虑推荐页,加入垂类内容,提升社区内容品类、增加品类迅速扩充能力。满足不同用户消费内容的需求,帮助用户可以有更好的消费体验。
信息的宽广度和质量,一直是微信要解决的问题。但随着微信社会关系的复杂,如何利用社交优势,将「算法推荐」+「社交推荐」价值发挥最大化,视频号还有很长的路要走。
生态产品和工具产品最大的不同,工具产品只需把一个点做深做透,用户体验做的足够好,用户会留在平台;
生态产品最大的问题不直接创造价值,供需双方的整合,间接创造价值,是更加复杂的体系。
那相比抖音、快手,视频号最大的差异基于社交推荐,那抖音和快手通过算法推荐,证明了短视频可以有6亿DAU。
那视频号目前想要验证的是,通过社交推荐,能否同样可以带来抖快,甚至超过6亿DAU的规模。
社交推荐和算法推荐运用的足够好,视频号可能成为下一个微信公众号,但是如果没有运用好,反而可能加速朋友圈用户的逃离。
HAO-AD

